附近约学生一晚上100块软件-附近学生200元一个小时,附近学生400块钱三小时,寻花楼楼凤兼职论坛

当前位置: 充换电网 » 充电站 » 正文

中标 | 四川西昌泸山快速充电站扩建工程分体式直流充电设备采购项目结果公告

日期:2025-10-10    来源:西南联交所

国际充换电网

2025
10/10
15:14
文章二维码

手机扫码看资讯

关键词: 充电站 充电桩 充电设备

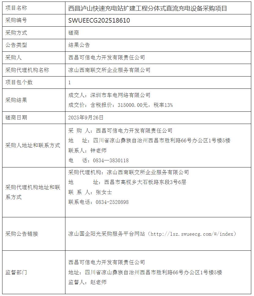
2025年10月10日,西昌泸山快速充电站扩建工程分体式直流充电设备采购项目结果公告发布。

公告显示,为推进西昌泸山快速充电站扩建工程建设,西昌可信电力开发有限责任公司就 “西昌泸山快速充电站扩建工程分体式直流充电设备采购项目”(采购编号:SWUEECG202518610)开展采购工作,采购代理机构为凉山西南联交所企业服务有限公司。

项目采用磋商方式采购,于 2025 年 9 月 26 日完成磋商,最终确定深圳市车电网络有限公司为成交人,含税成交价 31.5 万元(税率 13%)。

具体内容如下:

西昌泸山快速充电站扩建工程分体式直流充电设备采购项目

成交结果公告

返回 国际充换电网 首页

能源资讯一手掌握,关注 "充换电头条" 微信公众号

看资讯 / 读政策 / 找项目 / 推品牌 / 卖产品 / 招投标 / 招代理 / 发文章

扫码关注

0条 [查看全部]   相关评论

国际能源网站群

国际能源网 国际新能源网 国际太阳能光伏网 国际电力网 国际风电网 国际储能网 国际氢能网 国际充换电网 国际节能环保网 国际煤炭网 国际石油网 国际燃气网